足协官方:韦世豪实施非体育行为辱骂裁判 停赛6场+罚6万
足协公布对韦世豪的处罚结果。韦世豪因为实施非体育行为,辱骂裁判员被停赛6场+罚款6万!
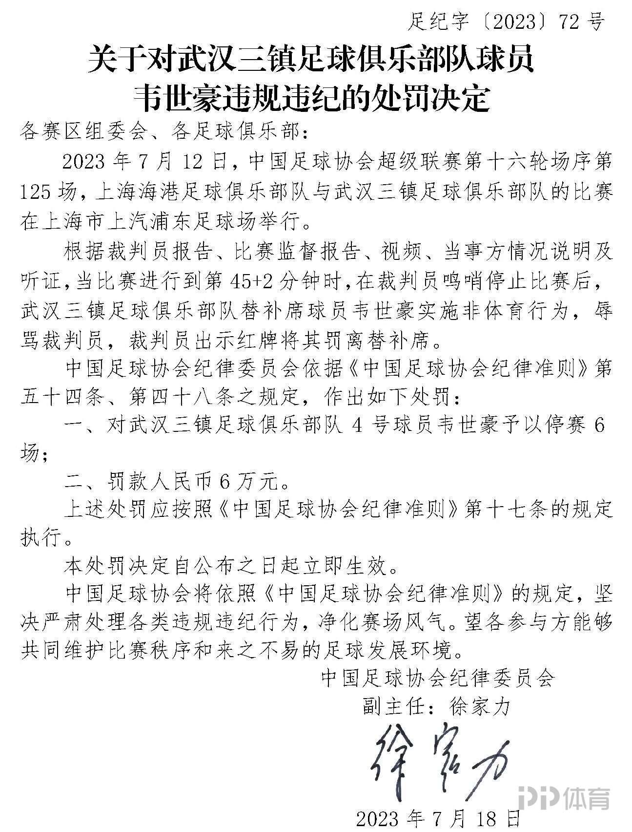
足协公告
关于对武汉二镇足球俱乐部队球员韦世豪违规违纪的处罚决定
各赛区组委会、各足球俱乐部:
2023年7月12日,中国足球协会超级联赛第一六轮场序第125 场,上海海港足球俱乐部队与武汉三镇足球俱乐部队的比赛
在上海市上汽浦东足球场举行。根据裁判员报告、比赛监督报告、视频、当事方情况说明及听证,当比赛进行到第 45+2 分钟时,在裁判员鸣哨停止比赛后,武汉三镇足球俱乐部队替补席球员韦世豪实施非体育行为,辱骂裁判员,裁判员出示红牌将其罚离替补席。
中国足球协会纪律委员会依据《中国足球协会纪律准则》第五一四条、第四十八条之规定,作出如下处罚:
一、对武汉三镇足球俱乐部队 4 号球员韦世豪予以停赛 6场
二、罚款人民币6万元。
上述处罚应按照《中国足球协会纪律准则》第一七条的规定执行,本处罚决定自公布之日起立即生效。
中国足球协会将依照《中国足球协会纪律准则》的规定,坚决严肃处理各类违规违纪行为,净化赛场风气。望各参与方能够
共同维护比赛秩序和来之不易的足球发展环境。
中国足球协会纪律委员会副主任:徐家力
2023年7月18日
标签:
收藏
发表评论
暂无评论
ta的文章
5月20日,天津市宣布张欣正式出任天津体...
2022-05-23 18:06:44
U球体育2月13日讯 快船客场对阵独行侠...
2022-02-13 13:07:40
NBA 北京时间10...
2022-10-02 02:21:15
西甲北京时间1月30日04:00,西甲联...
2023-01-30 06:27:05
国足完成换帅后,外界的焦点也转移到备战亚...
2023-02-27 16:28:03
英超这几天C罗在曼联对阵热刺的比赛还未结...
2022-10-25 04:15:37
11月12日讯 拜仁将在今晚对阵沙尔克,...
2022-11-12 21:21:12
据记者裴力报道,到今年5月为止,广州城队...
2022-05-25 15:02:11
CBA 北京时间10月10日,CBA新赛...
2022-10-11 07:27:33
中新网北京3月6日电(记者 王昊)不论你...
2023-03-07 15:38:07